3. Phân tích sơ đồ khối xử lý tín hiệu Video trên máy Tivi LCD SAMSUNG
![]() |
| Hình 21 - Sơ đồ khối xử lý tín hiệu Video trên máy Tivi LCD SAMSUNG |
Bộ kênh thực hiện các chức năng:
- Thu tín hiệu từ đài phát rồi cho đổi tần để tạo ra tín hiệu trung tần IF.
- Khuếch đại tín hiệu IF và giải điều chế để lấy ra tín hiệu Video và SIF ở ngõ ra, tín hiệuVideo sẽ đưa sang mạch giải mã mầu để lấy ra các tín hiệu Y, Cr, Cb. Tín hiệu SIF đưa sang mạch xử lý âm thanh để lấy ra tín hiệu Audio.
- Thực hiện chuyển kênh, dò kênh.
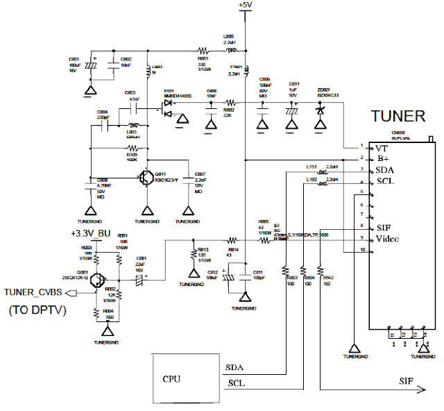
Điều khiển bộ kênh:
- Nguồn cấp cho bộ kênh là 5V và 30V, 5V cấp nguồn cho mạch tín hiệu và mạch xử lý số, 30V cấp cho mạch VT (Voltage Tuning).
- Các chức năng điều khiển bộ kênh do CPU thực hiện và truyền theo hai Bus là SDA và SCL, trong bộ kênh sẽ có mạch giải mã để lấy ra các lệnh điều khiển như lệnh chuyển kênh, lệnh dò kênh, lệnh thay đổi băng sóng.
* Mạch tăng áp tạo điện áp VT.
![]() |
| Hình 22 - Bộ kênh và sơ đồ mạch của bộ kênh. |
- Mạch sử dụng đèn BCE mắc theo kiểu dao động nghẹt để tạo ra xung điện, sau đó xung điện được chỉnh lưu thành điện áp một chiều khoảng 30V cấp cho cực VT của bộ kênh, nguyên lý hoạt động của mạch (Hình 23) như sau:
- Khi nguồn 5V đi qua L805, R801, L802 cấp điện vào cực C đèn Q811, dòng điện đi qua R109 phân cực cho đèn Q811 hoạt động, mạch dao động L-C (L803 và C804) mắc hồi tiếp từ cực C về cực B đã tạo nhịp dao động cho mạch, khi mạch dao động đèn Q811 đóng ngắt tạo ra dòng điện biến thiên đi qua cuộn L802, năng lượng nạp xả từ cuộn dây tạo ra xung điện có biên độ khá lớn ở cực C Q811, sau đó xung điện này được chỉnh lưu qua mạch chỉnh lưu bội áp gồm các linh kiện C803, D101 và C805 để lấy ra điện áp khoảng 50V, sau đó mạch ổn áp R802 và ZD801 ổn áp lấy ra điện áp 30V cấp cho mạch VT của bộ kênh.
3.2. IC chuyển mạch CXA2151
![]() |
| Hình 23 - Mạch tăng áp tạo ra điện áp 30V cấp cho mạch VT của bộ kênh. |
Để thống nhất tín hiệu đầu vào mạch đổi dữ liệu từ Analog sang Digital, người ta sử dụng IC - CXA2151 với các chức năng:
- Chuyển mạch giữa hai nguồn tín hiệu Video chất lượng cao đi vào là DVD và DTV
- Chuyển đổi các tín hiệu ngõ vào từ định dạng là Y, Pr và Pb sang dạng tín hiệu R, G, B thông qua mạch Matrix theo công thức sau
- Xử lý tín hiệu Y để tách xung đồng bộ lấy ra xung H.Sync và V.Sync
- Tín hiệu ngõ vào của CXA2151 là các tín hiệu Video chất lượng cao Y, Pr và Pb từ hai nguồn tín hiệu DVD và DTV, các tín hiệu này được đưa vào IC qua các chân 1,2,3 và 7,8,9
![]() |
| Hình 24a - IC chuyển mạch và chuyển đổi tín hiệu CXA2151 |
![]() |
| Hình 24b - Sơ đồ mạch của IC chuyển mạch CXA2151 |
- CPU điều khiển các chức năng của CXA2151 thông qua các bus SCL và SDA đi vào chân 30 và 31.
- Các tín hiệu ra của IC- CXA2151 bao gồm các tín hiệu Video - R, G, B và các xung đồng bộ là H.SYNC và V.SYNC các tín hiệu này có cùng tín hiệu với ngõ vào từ cổng PC.
![]() |
| Hình 24c - Sơ đồ khối IC chuyển mạch và chuyển đổi tín hiệu CXA2151 |
3.3. IC chuyển mạch BA7657
- IC thực hiện chuyển mạch cho hai nguồn tín hiệu đầu vào là từ DVD hoặc DTV và nguồn tín hiệu từ Computer, mỗi nguồn có 5 tín hiệu là R, G, B, H.Sync và V.Sync, tín hiệu đầu ra là R Output, G Output, B Output, VD Output và HD Output cấp cho mạch ADC.
![]() |
| Hình 25a - IC chuyển mạch BA7657 |
![]() |
| Hình 25b - Sơ đồ khối của IC chuyển mạch BA7657 Chức năng của IC chuyển mạch BA7657 |
- Nguồn cấp cho IC là 5V cấp vào chân 20.
- Lệnh chuyển giữa hai tín hiệu đầu vào đi vào chân 16 CTL (Control), ở mức cao là chọn ngõ vào IN1, mức thấp chọn ngõ vào IN2.
3.4. IC chuyển đổi tín hiệu ADC - AD9883A
Chức năng của IC chuyển đổi tín hiệu ADC - AD9883A
![]() |
| Hình 26a - IC đổi tín hiệu Video tương tự sang tín hiệu số |
- Đổi các tín hiệu Video (R, G, B) sang tín hiệu số 8 bít rồi cung cấp cho IC Scaler.
- Xử lý tín hiệu H.Sync, V.Sync tạo ra tín hiệu HS và VS
- Tạo ra tín hiệu DCLK (DOT CLOCK) để điều khiển màn hình.
- Nguồn cấp cho IC có hai điện áp chính 5V và 3,3V
- CPU điều khiển mạch ADC thông qua các Bus - SDA và SCL
Các tín hiệu vào bao gồm:
- Tín hiệu REED, GREEN, BLUE là các tín hiệu Video Analog.
- Tín hiệu H.Sync là xung đồng bộ dòng.
- Tín hiệu V.Sync là xung đồng bộ mành.
- CLAMP là mạch gim mức tín hiệu để đảm bảo các nguồn tín hiệu có biên độ khác nhau đi vào đều được gim ở một giá trị ổn định.
![]() |
| Hình 26b - Sơ đồ mạch đổi ADC đổi tín hiệu R,G,B tương tự sang tín hiệu số trên máy SAMSUNG |
![]() |
| Hình 26c - Sơ đồ khối trong IC - AD9883A |
- Mạch A/D là mạch chuyển đổi tín hiệu từ Analog sang tín hiệu Digital.
- SYNC PROCESSING AND CLOK GENERATION - Mạch xử lý xung đồng bộ và tạo xung Clock, mạch này xử lý các xung H.SYNC, V.SYNC rồi tạo ra tín hiệu HSOUT và VSOUT ở ngõ ra, đồng thời xác định sự thiết lập độ phân giải của màn hình để tạo ra xung Clock (DOT CLOCK ) điều khiển quét qua các điểm ảnh trên màn hình.
- Xung CLOCK (DOT CLOCK) được tạo ra từ mạch ADC có tần số bằng tích số giữa độ phân giải theo chiều ngang nhân với tấn số HS, đây chính là tốc độ quét qua điểm ảnh. DOT CLOCK = WIDTH RESOLUTION x HORYONTAL SYNSEP
3.5. IC giải mã và xử lý tín hiệu Video (DPTV)
Chức năng của IC DPTV
- Chuyển mạch tín hiệu giữa các nguồn tín hiệu Video in, CVBS, Y/C
- Giải mã tín hiệu Video thông qua mạch DECODER
- Đổi tín hiệu Video tương tự sang tín hiệu số qua mạch ADC
- Xử lý tín hiệu Video số qua mạch SCALER
- Đổi tín hiệu Video số về tương tự qua mạch DAC
Chức năng của các bộ phận trong IC:
![]() |
| Hình 27a - Sơ đồ khối của IC xử lý tín hiệu Video (DPTV) |
- SWITCH là chuyển mạch, chuyển mạch giữa hai nguồn tín hiệu đầu vào là Tuner (Video) và Video Input
- DECODER là mạch giải mã thực hiện giải mã các tín hiệu Ngõ vào là Video thành các tín hiệu Y, Pr, Pb hoặc R,G,B.
- Mạch ADC thực hiện chuyển đổi tín hiệu R, G, B Analog thành tín hiệu R,G,B Digital 8 bít.
- Mạch SCALER chia tỷ lệ Hình ảnh để đảm báo các nguồn tín hiệu có độ phân giải khác nhau vẫn hiển thị cân đối trên màn hình.
Ngõ vào của DPTV là các tín hiệu từ nhiều nguồn khác nhau sau khi đã đi qua một số IC chuyển mạch:
![]() |
| Hình 27b - Tín hiệu vào và ra của IC xử lý tín hiệu Video (DPTV) |
- Tín hiệu CVBS và Vin đi đến từ bộ kênh và trung tần cho tín hiệu Video của truyền hình.
- Tín hiệu Y/C và Y, Pb, Pr đi đến từ các Ngõ vào Video in và Component
- Các tín hiệu DVD, DTV và PC đi vào thông qua IC ADC- AD9883A
Tín hiệu Ngõ ra được IC- DPTV đổi về tín hiệu Analog R,G,B và Y, Pr, Pb và các xung HS, VS, Dot Clock cung cấp cho Matrix MN82860.
3.6. IC xử lý Matrix cho tín hiệu Video.
- IC xử lý Matrix tín hiệu video có thể tiếp nhận các nguồn tín hiệu vào Analog và Digital, ở mạch trên IC chỉ sử dụng nguồn tín hiệu Analog.
![]() |
| Hình 28a - IC xử lý Matrix cho tín hiệu Video |
- Nguồn tín hiệu Analog khi đưa vào IC đã được chuẩn hoá về khung hình nên các chức năng của mạch SCALER không còn cần thiết.
- Các chức năng chuẩn hoá khung hình cho các nguồn tín hiệu khác nhau (SCALER) đã được thực hiện từ IC - DPTV.
- Ngõ ra của IC - MN82860 cung cấp cho mạch LVDS là các tín hiệu:
- R-Digital out
- G-Digital out
- B-Digital out
- HS
- VS
- Dot Clock
- DE (Display Enable)
- IC xử lý Matrix Video có chức năng xử lý các tín hiệu đầu vào R, G, B là các tín hiệu Analog được tạo ra sau mạch Scaler và tạo ra các tín hiệu số DAR, DAG và DAB cung cấp cho IC - LVDS.
![]() |
| Hình 28b - IC xử lý Video Matrix |
- RSTN là tín hiệu Reset từ CPU tới để khởi động IC hoạt động.
- SDA và SCL là các tín hiệu điều khiển theo giao tiếp Serial từ CPU tới.
- VSYNC và HSYNC là các xung đồng bộ
- CLK1IN là xung Dot Clock
Các mạch trong IC - MN82860
![]() |
| Hình 28c - Sơ đồ khối của IC xử lý Matrix cho tín hiệu Video. |
- AD là mạch đổi dữ liệu tương tự snag dữ liệu số
- YUV Matrix là mạch ma trận chuyển đổi giữa các tín hiệu R,G,B và Y,U,V.
- Digital YUV Interface - là mạch giao tiếp số
- Black/While Expansion - mạch xử lý ảnh đen tắng
- Color adjust - mạch điều chỉnh mầu sắc, tăng độ lợi mầu
- RGB Matrix - mạch ma trận RGB tổng hợp tín hiệu mầu và chói.
- OSD Data Insert - Mạch chèn dữ liệu hiển thị trên màn hình.
- While Blance adjust - mạch cân bằng trắng.
- Noise Shaving - mạch làm giảm nhiễu
























